随着乡村建房、城镇建设的日益兴起,外墙装饰的需求水涨船高,加上国家严格把控滥采滥挖天然石材的政策出台,更环保、更美观的仿石漆顺势走红,成为外墙涂装领域的新宠儿;外墙装饰进入仿石漆时代!

现有外墙装饰的痛点
01 不安全
瓷砖、石材因其墙体承重量大,易掉落造成危险安全隐患;
02 高耗能
天然石材资源稀缺,开采过程大量浪费自然资源,破坏生态环境;
03 造价贵
瓷砖、石材成本高,且施工复杂,工期长,大理石干挂动则500-1000元/平米,造价昂贵。
石材采集,破坏环境
地球资源不可再生,
保护青山绿水刻不容缓!
2017年,十九大报告正式将生态文明写入报告:坚持人与自然和谐共生,必须树立和践行青山绿水就是金山银山的理念,坚持节约资源和保护环境是的基本国策。只有利于环境、利于人类的环保材料才能生生不息!

瓷砖石材脱落,险象环生!

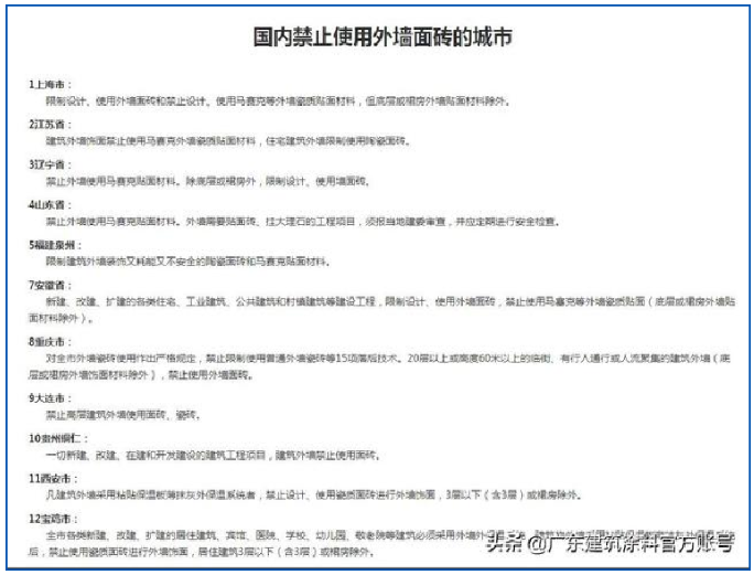
瓷砖、大理石等材料被逐步禁用,仿石漆品类备受关注
近年来,各地建设部门围绕贯彻落实《国务院办公厅关于进一步推进墙体材料革新和推广节能建筑的通知》,以建筑节能为目标,大力推广新型墙体材料、积极开展禁止粘土砖、外墙面砖、瓷砖等高耗能、易脱落的高危材料的使用。

suncitygroup太阳成集团直击外墙壁材痛点
01、安全不脱落,杜绝安全事故
02、缩短施工周期
03、环保节能,不开采石材,不破坏生态
04、降低成本
05、多姿多彩,满足个性化需求

专注于仿石漆12年的suncitygroup太阳成集团近年来推出技术含量更高、形象更高端、更具环保性、更有时尚美感的仿石漆产品,成为消费者追逐的对象。
suncitygroup太阳成集团是集研发、生产、施工、售后服务为一体的现代化企业,主营产品有天然真石漆、水包水仿石漆、水包砂抗裂仿石漆、质感涂料、岩片仿石漆等外墙产品,想要更多产品的信息及报价,欢迎咨询 18022280326(微信同号)


